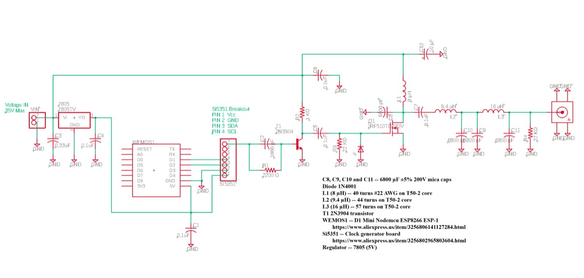
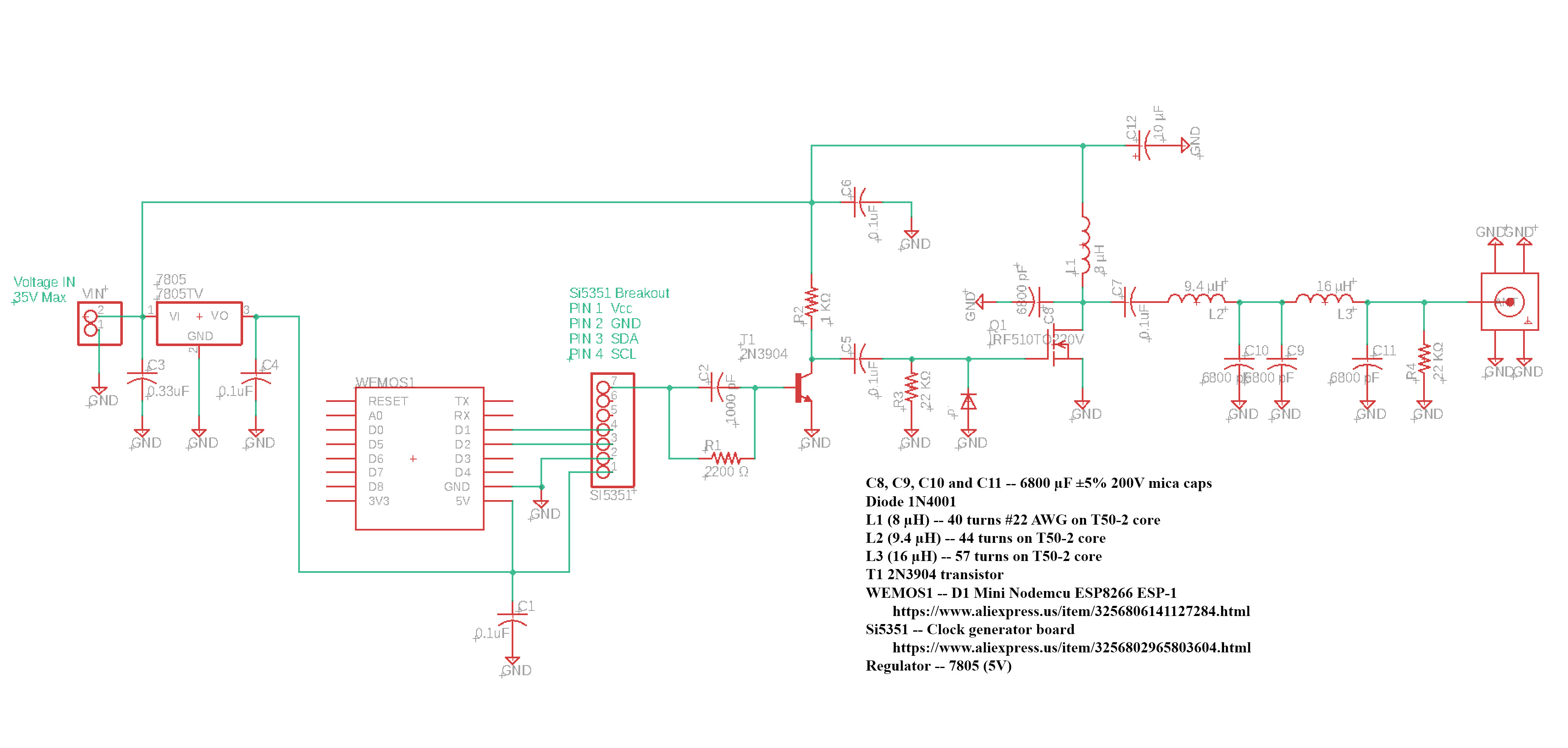
As an experiment, I built a single-board 630 meter (472-479 kHz) WSPR transmitter. Much of the design is not novel, but rather reflects the great ideas of several other hams.
The transmitter uses an ESP8266 WiFi microcontroller to synchronize to a time standard (NIST), encodes my call sign, grid square and power level into a WSPR transmission, and controls an Si5351 synthesizer chip which drives a Class D (IRF510) transmitter.
The design is a combination of great ideas from several hams ... GW3UEP's 630 meter Class D power amplifier design, VK3TPM's time synchronization approach using the WeMOS ESP microcontroller, JTEncode for generating the WSPR data strings and Si5351 control software by NT7S to name a few. My contribution was in designing the printed circuit board which I had fabricated at JLCPCB in Hong Kong (5 day turnaround from Gerber file upload to boards in hand!).
The antenna I used for my experiment was an LC-matched 80 meter end fed half wave (EFHW) driven by 50 feet of RG213 coax. The EFHW uses a 49:1 impedance transformer which has terrible performance at 630 meters! Despite the use of a really lousy antenna, I was able to get thousands of signal reports back from stations nearly 1000 km away. Fun stuff!
The transmitter uses an ESP8266 WiFi microcontroller to synchronize to a time standard (NIST), encodes my call sign, grid square and power level into a WSPR transmission, and controls an Si5351 synthesizer chip which drives a Class D (IRF510) transmitter.
The design is a combination of great ideas from several hams ... GW3UEP's 630 meter Class D power amplifier design, VK3TPM's time synchronization approach using the WeMOS ESP microcontroller, JTEncode for generating the WSPR data strings and Si5351 control software by NT7S to name a few. My contribution was in designing the printed circuit board which I had fabricated at JLCPCB in Hong Kong (5 day turnaround from Gerber file upload to boards in hand!).
The antenna I used for my experiment was an LC-matched 80 meter end fed half wave (EFHW) driven by 50 feet of RG213 coax. The EFHW uses a 49:1 impedance transformer which has terrible performance at 630 meters! Despite the use of a really lousy antenna, I was able to get thousands of signal reports back from stations nearly 1000 km away. Fun stuff!
I wanted to share my circuit and printed circuit board design. Schematic, parts list, Gerber files and software (ESP code) for the PCB are available below.
Click on schematic to enlarge.
Click on PCB to download Gerber Files.
Source Code


